自制ST-Link V2.1,带串口,可自动更新固件,含全套资料下载
日期: 2020-08-30 分类: 跨站数据测试 1076次阅读
自制ST-Link V2.1,带串口,可自动更新固件,含全套资料下载
最近自制了一个带串口的ST-Link V2.1,现将全部资料共享给大家,支持最新版的Keil 和IAR,且可以自动更新固件,也可以用STM32 ST-Link Utility更新固件


打好的板,和焊好后的样子
制作说明
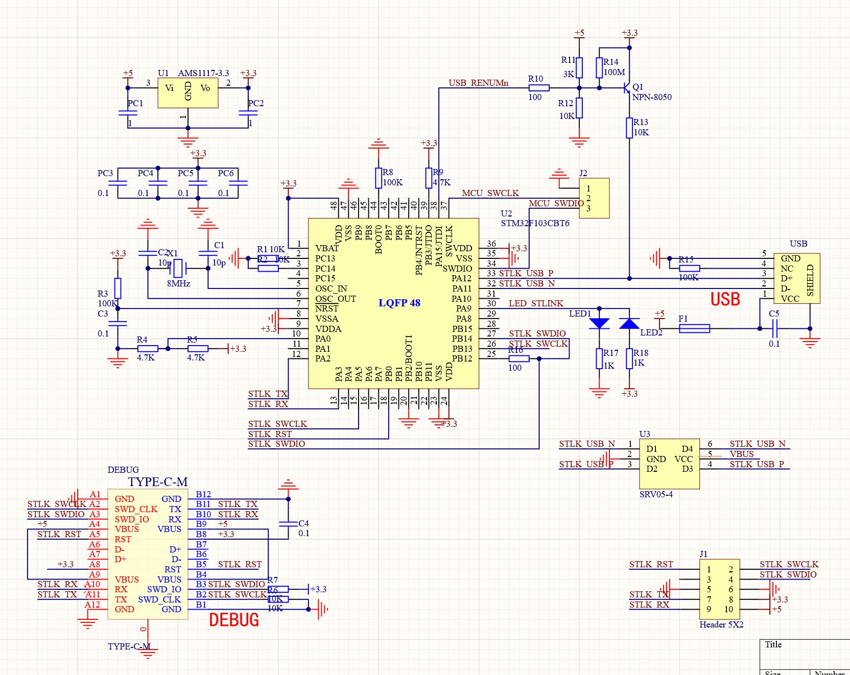
基本参照官方电路图
ST-Link V2.1 带串口,调试起来方便
与电脑连接的接口为MicroUSB
调试接口有2个,分别是Type-C 和 5*2的简易牛角座,功能完全相同,我喜欢用Type-C接口作为调试接口,支持正反插比较方便。牛角座是为了备用的
敲黑板,Type-C的夹板连接器支持的板厚0.8或1.0,一定要注意,否则可能无法焊接
稳压用的是AMS1117-3.3
晶振是Φ2x6的圆柱晶振,8MHz,结果只买到Φ3x8,大了一圈,只好装背面了
绿色那个是自恢复保险,也可以直接短路
芯片是STM32F103CBT6
阻容都是0603封装的
3孔插座是烧录接口,用于给本机烧录初始运行程序,烧录完成后就不再使用,属于一次性用途。
SRV05-4是USB保护电路,可以不用
电路图
原理图上R14,R15是测试用的,实际板子上不焊
Type-C接口,用的是夹板式连接器,实际打板时板厚建议1.0mm
PCB提供了2个,不带标注那个用来制板,带标注的用来焊接时找元件用
Type-C接口要正反两面插,所以布线有点折腾
牛角座也可以用来给需要调试的板子供电,Type-C接口最大可以提供100W的 功率,在这里大约能提供1-2A的电流一般调试足够用了
这样在调试目标板的时候,板子本身都不需要供电,非常方便
哦对了,接口里面还带有NRST复位信号,调试时目标板下载完成可以自动复位运行
烧录程序
焊好元件后,Micro-USB连接电脑(一定要连哦,不然本机没供电),本机作为目标板,连接烧录接口,通过另一台J-Link或ST-Link给本机下载程序。

打开STM32 ST-Link Utility
点1,连接,然后会更新窗口
点2,烧录,选择待烧录的固件:STLINK-V2-1-J31M21.bin
点Start开始烧录
烧录完成后拔掉上位仿真器,以及3根烧录线,拔掉Micro-USB
再插入Micro-USB,此时在资源管理器中会多出一个磁盘,同时设备管理器中会新增加一个串口
打开Keil,点Load按钮

会自动提示更新固件
点Yes更新
这里点连接
再点Yes,即可更新固件
更新完成后,重插一下,即可正常使用了,至此大功告成。
记住资源管理器中新出现的端口号
打开串口调试助手,选择这个端口号,就可以与目标板实现通讯了
如果将5x2的牛角座更换为排针座,还可以进一步缩小本调试器的体积
电路板下方,最好用热熔胶,或者塑料片之类的东西弄个底,以防碰到别的东西导致短路
资源下载
本文所用到的所有资源,包括原理图,2个PCB文件,烧录程序,固件,都可以在我的资源下载,也可以点以下链接:
所有资源下载:https://download.csdn.net/download/13011803189/12779584
后记
ST原版R13电阻为10K,并不符合USB 规范,实际使用中仿真器经常掉线。换为USB规范要求的1.5K电阻后,故障排除
除特别声明,本站所有文章均为原创,如需转载请以超级链接形式注明出处:SmartCat's Blog
精华推荐
