手写算法-Python代码实现非线性回归
日期: 2020-12-04 分类: 跨站数据测试 509次阅读
手写算法-Python代码实现非线性回归
生成非线性数据集
前面我们介绍了Python代码实现线性回归,今天,我们来聊一聊当数据呈现非线性时,这时我们继续用线性表达式去拟合,显然效果会很差,那我们该怎么处理?继续上实例(我们的代码里用到的数据集尽量直接由Python生成,因此,是可以全部跑通的,有需要的同学,建议大家粘贴复现一下,多思考,多动手,才可以学的更好。)
import numpy as np
from matplotlib import pyplot as plt
plt.rcParams['font.sans-serif']=['SimHei'] #用来正常显示中文标签
plt.rcParams['axes.unicode_minus']=False #用来正常显示负号
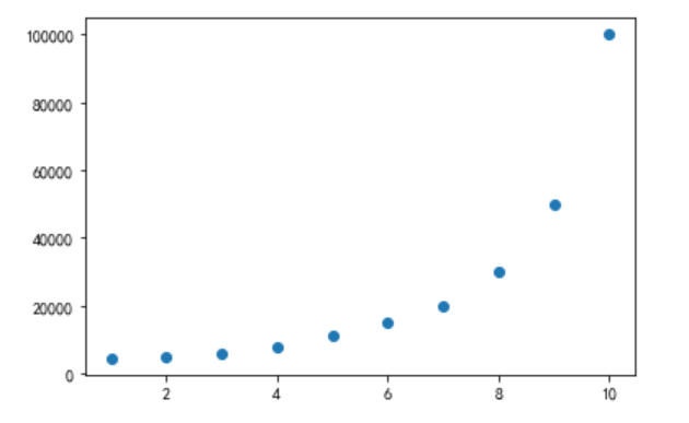
#生成如下数据集
a= np.arange(1,11)
b=np.array([4500,5000,6000,8000,11000,15000,20000,30000,50000,100000])
data = np.c_[a,b]
#给x,y分别添加维度
x = data[:,0,np.newaxis]
y=data[:,1,np.newaxis]
plt.scatter(x,y)
plt.show()

1、用线性回归拟合
数据的分布如上图所示,这时候如果继续使用线性回归去拟合,这里继续使用上篇文章Python手写的类,和sklearn里面实现是一样的。 除特别声明,本站所有文章均为原创,如需转载请以超级链接形式注明出处:SmartCat's Blog
链接:
精华推荐
