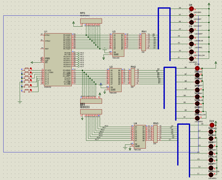
利用AT89C52单片机和3个74HC245和6个独立按键控制24个3组LED移动亮灭
日期: 2020-12-06 分类: 跨站数据测试 528次阅读
利用AT89C52单片机和3个74HC245和6个独立按键控制24个3组LED移动亮灭
先上proteus仿真图:

代码:
/*
6个独立式按键控制LED移动
*/
#include <reg51.h>
typedef unsigned char uint8;
typedef unsigned int uint16;
void delay(uint16 x) //按键的延时函数,用于消抖
{
uint16 i,j;
for(i = x; i > 0; i --)
for(j = 114; j > 0; j --);
}
uint8 i = 0,k = 0,j = 0;
void Move_LED()
{
if ((P1 & 0x01) == 0x00) i = (i - 1) & 0x07;//P1.0端口触发上移灯亮
else if((P1 & 0x02) == 0x00) i = (i + 1) & 0x07;//P1.1端口触发下移亮
else if((P1 & 0x04) == 0x00) j = (j - 1) & 0x07;//P1.2端口触发
else if((P1 & 0x08) == 0x00) j = (j + 1) & 0x07;//P1.3端口触发
else if((P1 & 0x10) == 0x00) k = (k - 1) & 0x07;//P1.4端口触发
else if((P1 & 0x20) == 0x00) k = (k + 1) & 0x07; //P1.5端口触发
P0 = ~(1 << i);
P2 = ~(1 << k);
P3 = ~(1 << j);
}
void main()
{
uint8 Key = 0x00;
P0 = 0xFF;
P2 = 0xFF;
P3 = 0xFF;
while(1)
{
if(P1 != Key)
{
Key = P1;
Move_LED();
delay(10);
}
}
}

除特别声明,本站所有文章均为原创,如需转载请以超级链接形式注明出处:SmartCat's Blog
标签:单片机
上一篇: 状态管理模式Vuex
下一篇: RIP实验
精华推荐
