Flutter包大小治理上的探索与实践
日期: 2020-09-17 分类: 跨站数据 478次阅读
Flutter作为一种全新的响应式、跨平台、高性能的移动开发框架,在性能、稳定性和多端体验一致上都有着较好的表现,自开源以来,已经受到越来越多开发者的喜爱。
但是,Flutter的引入往往带来包体积的增大,给很多研发团队带来了很大的困扰。美团外卖前端团队对Flutter的包大小问题进行了调研和实践,设计并实现了一套基于动态下发的包大小优化方案,希望对从事Flutter开发相关的同学能够带来一些启发或者帮助。
一、背景
随着Flutter框架的不断发展和完善,业内越来越多的团队开始尝试并落地Flutter技术。不过在实践过程中我们发现,Flutter的接入会给现有的应用带来比较明显的包体积增加。不论是在Android还是在iOS平台上,仅仅是接入一个Flutter Demo页面,包体积至少要增加5M,这对于那些包大小敏感的应用来说其实是很难接受的。
对于包大小问题,Flutter官方也在持续跟进优化:
-
Flutter V1.2 开始支持Android App Bundles,支持Dynamic Module下发。
-
Flutter V1.12 优化了2.6% Android平台Hello World App大小(3.8M -> 3.7M)。
-
Flutter V1.17 通过优化Dart PC Offset存储以减少StackMap大小等多个手段,再次优化了产物大小,实现18.5%的缩减。
-
Flutter V1.20 通过Icon font tree shaking移除未用到的icon fonts,进一步优化了应用大小。
除了Flutter SDK内部或Dart实现的优化,我们是否还有进一步优化的空间呢?答案是肯定的。为了帮助业务方更好的接入和落地Flutter技术,MTFlutter团队对Flutter的包大小问题进行了调研和实践,设计并实现了一套基于动态下发的包大小优化方案,瘦身效果也非常可观。这里分享给大家,希望对大家能有所帮助或者启发。
二、Flutter包大小问题分析
在Flutter官方的优化文档中,提到了减少应用尺寸的方法:在V1.16.2及以上使用—split-debug-info选项(可以分离出debug info);移除无用资源,减少从库中带入的资源,控制适配的屏幕尺寸,压缩图片文件。这些措施比较直接并容易理解,但为了探索进一步瘦身空间并让大家更好的理解技术方案,我们先从了解Flutter的产物构成开始,然后再一步步分析有哪些可行的方案。
2.1 Flutter产物介绍
我们首先以官方的Demo为例,介绍一下Flutter的产物构成及各部分占比。不同Flutter版本以及打包模式下,产物有所不同,本文均以Flutter 1.9 Release模式下的产物为准。
2.1.1 iOS侧Flutter产物
iOS侧的Flutter产物主要由四部分组成(info.plist 比较小,对包体积的影响可忽略,这里不作为重点介绍),表格1中列出了各部分的详细信息。
2.1.2 Android侧Flutter产物
Android侧的Flutter产物总共5.16MB,由四部分组成,表格2中列出了各部分的详细信息。
2.1.3 各部分产物的变化趋势
无论是Android还是iOS,Flutter的产物大体可以分为三部分:
-
Flutter引擎,该部分大小固定不变,但初始占比较高。
-
Flutter业务与框架,该部分大小随着Flutter业务代码的增多而逐渐增加。它是这样的一个曲线:初始增长速度极快,随着代码增多,增长速度逐渐减缓,最终趋近线性增长。原因是Flutter有一个Tree Shaking机制,从Main方法开始,逐级引用,最终没有被引用的代码,比如类和函数都会被裁剪掉。一开始引入Flutter之后随便写一个业务,就会大量用到Flutter/Dart SDK代码,这样初期Flutter包体积极速增加,但是过了一个临界点,用户包体积的增加就基本取决于Flutter业务代码增量,不会增长得太快。
-
Flutter资源,该部分初始占比较小,后期增长主要取决于用到的本地图片资源的多少,增长趋势与资源多少成正比。
下图3展示了Flutter各资源变化的趋势:
2.2 不同优化思路分析
上面我们对Flutter产物进行了分析,接下来看一下官方提供的优化思路如何应用于Flutter产物,以及对应的困难与收益如何。
1. 删减法
Flutter引擎中包括了Dart、skia、boringssl、icu、libpng等多个模块,其中Dart和skia是必须的,其他模块如果用不到倒是可以考虑裁掉,能够带来几百k的瘦身收益。业务方可以根据业务诉求自定义裁剪。
Flutter业务产物,因为Flutter的Tree Shaking机制,该部分产物从代码的角度已经是精简过的,要想继续精简只能从业务的角度去分析。
Flutter资源中占比较多的一般是图片,对于图片可以根据业务场景,适当降低图片分辨率,或者考虑替换为网络图片。
2. 压缩法
因为无论是Android还是iOS,安装包本身已经是压缩包了,对Flutter产物再次压缩的收益很低,所以该方法并不适用。
3. 动态下发
对于静态资源,理论上是Android和iOS都可以做到动态下发。而对于代码逻辑部分的编译产物,在Android平台支持可执行产物的动态加载,iOS平台则不允许执行动态下发的机器指令。
经过上面的分析可以发现,除了删减、压缩,对所有业务适用、可行且收益明显的进一步优化空间重点在于动态下发了。能够动态下发的部分越多,包大小的收益越大。因此我们决定从动态下发入手来设计一套Flutter包大小优化方案。
三、基于动态下发的Flutter包大小优化方案
我们在Android和iOS上实现的包大小优化方案有所不同,区别在于Android侧可以做到so和Flutter资源的全部动态下发,而iOS侧由于系统限制无法动态下发可执行产物,所以需要对产物的组成和其加载逻辑进行分析,将其中非必须和动态链接库一起加载的部分进行动态下发、运行时加载。
当将产物动态下发后,还需要对引擎的初始化流程做修改,这样才能保证产物的正常加载。由于两端技术栈的不同,在很多具体实现上都采用了不同的方式,下面就分别来介绍下两端的方案。
3.1 iOS侧方案
在iOS平台上,由于系统的限制无法实现在运行时加载并运行可执行文件,而在上文产物介绍中可以看到,占比较高的App及Flutter这两个均是可执行文件,理论上是不能进行动态下发的,实际上对于Flutter可执行文件我们能做的确实不多,但对于App这个可执行文件,其内部组成的四个模块并不是在链接时都必须存在的,可以考虑部分移出,进而来实现包体积的缩减。
因此,在该部分我们首先介绍Flutter产物的生成和加载的流程,通过对流程细节的分析来挖掘出产物可以被拆分出动态下发的部分,然后基于实现原理来设计实现工程化的方案。
3.1.1 实现原理简析
为了实现App的拆分,我们需要了解下App.framework是怎样生成以及各部分资源时如何加载的。如下图4所示,Dart代码会使用gen_snapshot工具来编译成.S文件,然后通过xcrun工具来进行汇编和链接最终生成App.framework。其中gen_snapshot是Dart编译器,采用了Tree Shaking等技术,用于生成汇编形式的机器代码。
产物加载流程:
如上图5所示,Flutter engine在初始化时会从根据 FlutterDartProject 的settings中配置资源路径来加载可执行文件(App)、flutter_assets等资源,具体settings的相关配置如下:
// settings
{
...
// snapshot 文件地址或内存地址
std::string vm_snapshot_data_path;
MappingCallback vm_snapshot_data;
std::string vm_snapshot_instr_path;
MappingCallback vm_snapshot_instr;
std::string isolate_snapshot_data_path;
MappingCallback isolate_snapshot_data;
std::string isolate_snapshot_instr_path;
MappingCallback isolate_snapshot_instr;
// library 模式下的lib文件路径
std::string application_library_path;
// icudlt.dat 文件路径
std::string icu_data_path;
// flutter_assets 资源文件夹路径
std::string assets_path;
//
...
}
以加载vm_snapshot_data为例,它的加载逻辑如下:
load vm_snapshot_data
std::unique_ptr<DartSnapshotBuffer> ResolveVMData(const Settings& settings) {
// 从 settings.vm_snapshot_data 中取
if (settings.vm_snapshot_data) {
...
}
// 从 settings.vm_snapshot_data_path 中取
if (settings.vm_snapshot_data_path.size() > 0) {
...
}
// 从 settings.application_library_path 中取
if (settings.application_library_path.size() > 0) {
...
}
auto loaded_process = fml::NativeLibrary::CreateForCurrentProcess();
// 根据 kVMDataSymbol 从native library中加载
return DartSnapshotBuffer::CreateWithSymbolInLibrary(
loaded_process, DartSnapshot::kVMDataSymbol);
}
对于iOS来说,它默认会根据kVMDataSymbol来从App中加载对应资源,而其实settings是给提供了通过path的方式来加载资源和snapshot入口,那么对于 flutter_assets、icudtl.dat这些静态资源,我们完全可以将其移出托管到服务端,然后动态下发。
而由于iOS系统的限制,整个App可执行文件则不可以动态下发,但在第二部分的介绍中我们了解到,其实App是由kDartVmSnapshotData、kDartVmSnapshotInstructions、kDartIsolateSnapshotData、kDartIsolateSnapshotInstructions等四个部分组成的,其中kDartIsolateSnapshotInstructions、kDartVmSnapshotInstructions为指令段,不可通过动态下发的方式来加载,而kDartIsolateSnapshotData、kDartVmSnapshotData为数据段,它们在加载时不存在限制。
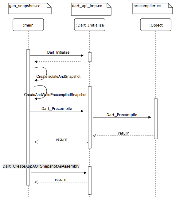
到这里,其实我们就可以得到iOS侧Flutter包大小的优化方案:将flutter_assets、icudtl.dat等静态资源及kDartVmSnapshotData、kDartIsolateSnapshotData两部分在编译时拆分出去,通过动态下发的方式来实现包大小的缩减。但此方案有个问题,kDartVmSnapshotData、kDartIsolateSnapshotData是在编译时就写入到App中了,如何实现自动化地把此部分拆分出去是一个待解决的问题。为了解决此问题,我们需要先了解kDartVmSnapshotData、kDartIsolateSnapshotData的写入时机。接下来,我们通过下图6来简单地介绍一下该过程:
代码通过gen_snapshot工具来进行编译,它的入口在gen_snapshot.cc文件,通过初始化、预编译等过程,最终调用Dart_CreateAppAOTSnapshotAsAssembly方法来写入snapshot。因此,我们可以通过修改此流程,在写入snapshot时只将instructions写入,而将data重定向输入到文件,即可实现 kDartVmSnapshotData、kDartIsolateSnapshotData与App的分离。此部分流程示意图如下图7所示:
3.1.2 工程化方案
在完成了App数据段与代码段分离的工作后,我们就可以将数据段及资源文件通过动态下发、运行时加载的方式来实现包体积的缩减。由此思路衍生的iOS侧整体方案的架构如下图8所示;其中定制编译产物阶段主要负责定制Flutter engine及Flutter SDK,以便完成产物的“瘦身”工作;发布集成阶段则为产物的发布和工程集成提供了一套标准化、自动化的解决方案;而运行阶段的使命是保证“瘦身”的资源在engine启动的时候能被安全稳定地加载。
注:图例中MTFlutterRoute为Flutter路由容器,MWS指的是美团云。
3.1.2.1 定制编译产物阶段
虽然我们不能把App.framework及Flutter.framework通过动态下发的方式完全拆分出去,但可以剥离出部分非安装时必须的产物资源,通过动态下发的方式来达到Flutter包体积缩减的目的,因此在该阶段主要工作包括三部分。
1. 新增编译command
在将Flutter包瘦身工程化时,我们必须保证现有的流程的编译规则不会被影响,需要考虑以下两点:
-
增加编译“瘦身”的Flutter产物构建模式, 该模式应能编译出AOT模式下的瘦身产物。
-
不对常规的编译模式(debug、profile、release)引入影响。
对于iOS平台来说,AOT模式Flutter产物编译的关键工作流程图如下图9所示。runCommand会将编译所需参数及环境变量封装传递给编译后端(gen_snapshot负责此部分工作),进而完成产物的编译工作:
为了实现“瘦身”的工作流,工具链在图9的流程中新增了buildwithoutdata的编译command,该命令针对通过传递相应参数(without-data=true)给到编译后端(gen_snapshot),为后续编译出剥离data段提供支撑:
xcode_backend.sh
if [[ $# == 0 ]]; then
# Backwards-compatibility: if no args are provided, build.
BuildApp
else
case $1 in
"build")
BuildApp ;;
"buildWithoutData")
BuildAppWithoutData ;;
"thin")
ThinAppFrameworks ;;
"embed")
EmbedFlutterFrameworks ;;
esac
fi
build_aot.dart
..addFlag('without-data',
negatable: false,
defaultsTo: false,
hide: true,
)
2. 编译后端定制
该部分主要对gen_snapshot工具进行定制,当gen_snapshot工具在接收到Dart层传来的“瘦身”命令时,会解析参数并执行我们定制的方法Dart_CreateAppAOTSnapshotAsAssembly,该部分主要做了两件事:
-
定制产物编译过程,生成剥离data段的编译产物。
-
重定向data段到文件中,以便后续进行使用。
具体到处理的细节,首先我们需要在gen_sanpshot的入口处理传参,并指定重定向data文件的地址:
gen_snapshot.cc
CreateAndWritePrecompiledSnapshot() {
...
if (snapshot_kind == kAppAOTAssembly) { // 常规release模式下产物的编译流程
...
} else if (snapshot_kind == kAppAOTAssemblyDropData) {
...
result = Dart_CreateAppAOTSnapshotAsAssembly(StreamingWriteCallback,
file,
&vm_snapshot_data_buffer,
&vm_snapshot_data_size,
&isolate_snapshot_data_buffer,
&isolate_snapshot_data_size,
true); // 定制产物编译过程,生成剥离data段的编译产物snapshot_assembly.S
...
} else if (...) {
...
}
...
}
在接受到编译“瘦身”模式的命令后,将会调用定制的FullSnapshotWriter类来实现Snapshot_assembly.S的生成,该类会将原有编译过程中vm_snapshot_data、isolate_snapshot_data的写入过程改写成缓存到buff中,以便后续写入到独立的文件中:
dart_api_imp.cc
// drop_data=true, 表示后瘦身模式的编译过程
// vm_snapshot_data_buffer、isolate_snapshot_data_buffer用于保存 vm_snapshot_data、isolate_snapshot_data以便后续写入文件
Dart_CreateAppAOTSnapshotAsAssembly(Dart_StreamingWriteCallback callback,
void* callback_data,
bool drop_data,
uint8_t** vm_snapshot_data_buffer,
uint8_t** isolate_snapshot_data_buffer) {
...
FullSnapshotWriter writer(Snapshot::kFullAOT, &vm_snapshot_data_buffer,
&isolate_snapshot_data_buffer, ApiReallocate,
&image_writer, &image_writer);
if (drop_data) {
writer.WriteFullSnapshotWithoutData(); // 分离出数据段
} else {
writer.WriteFullSnapshot();
}
...
}
当data段被缓存到buffer中后,便可以使用gen_snapshot提供的文件写入的方法 WriteFile来实现数据段以文件形式从编译产物中分离:
gen_snapshot.cc
static void WriteFile(const char* filename, const uint8_t* buffer, const intptr_t size);
// 写data到指定文件中
{
...
WriteFile(vm_snapshot_data_filename, vm_snapshot_data_buffer, vm_snapshot_data_size); // 写入vm_snapshot_data
WriteFile(isolate_snapshot_data_filename, isolate_snapshot_data_buffer, isolate_snapshot_data_size); // 写入isolate_snapshot_data
...
}
3. engine定制
编译参数修改
iOS侧使用-0z参数可以获得包体积缩减的收益(大约为700KB左右的收益),但会有相应的性能损耗,因此该部分作为一个可选项提供给业务方,工具链提供相应版本的Flutter engine的定制。
资源加载方式定制
对于engine的定制,主要围绕如何“手动”引入拆分出的资源来展开,好在engine提供了settings接口让我们可以实现自定义引入文件的path,因此我们需要做的就是对Flutter engine初始化的过程进行相应改造:
shell/platform/darwin/ios/framework/Headers/FlutterDartProject.h
/**
* custom icudtl.dat path
*/
@property(nonatomic, copy) NSString* icuDataPath;
/**
* custom flutter_assets path
*/
@property(nonatomic, copy) NSString* assetPath;
/**
* custom isolate_snapshot_data path
*/
@property(nonatomic, copy) NSString* isolateSnapshotDataPath;
/**
*custom vm_snapshot_data path
*/
@property(nonatomic, copy) NSString* vmSnapshotDataPath;
在运行时“手动”配置上述路径,并结合上述参数初始化FlutterDartProject,从而达到engine启动时从配置路径加载相应资源的目的。
engine编译自动化
在完成engine的定制和改造后,还需要手动编译一下engine源码,生成各平台、架构、模式下的产物,并将其集成到Flutter SDK中,为了让引擎定制的流程标准化、自动化,MTFlutter工具链提供了一套engine自动化编译发布的工具。如流程图10所示,在完成engine代码的自定义修改之后,工具链会根据engine的patch code编译出各平台、架构及不同模式下的engine产物,然后自动上传到美团云上,在开发和打包时只需要通简单的命令,即可安装和使用定制后的Flutter engine:
3.1.2.2 发布集成阶段
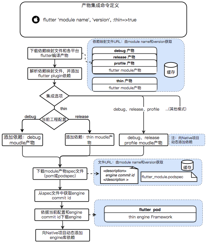
当完成Dart代码编译产物的定制后,我们下一步要做的就是改造MTFlutter工具链现有的产物发布流程,支持打出“瘦身”模式的产物,并将瘦身模式下的产物进行合理的组织、封装、托管以方便产物的集成。从工具链的视角来看,该部分的流程示如下图11所示:
自动化发布与版本管理
MTFlutter工具链将“瘦身”集成到产物发布的流水线中,新增一种thin模式下的产物,在iOS侧该产物包括release模式下瘦身后的App.framework、Flutter.framework以及拆分出的数据、资源等文件。当开发者提交了代码并使用Talos(美团内部前端持续交付平台)触发Flutter打包时,CI工具会自动打出瘦身的产物包及需要运行时下载的资源包、生成产物相关信息的校验文件并自动上传到美团云上。
对于产物资源的版本管理,我们则复用了美团云提供资源管理的能力。在美团云上,产物资源以文件目录的形式来实现各版本资源的相互隔离,同时对“瘦身”资源单独开一个bucket进行单独管理,在集成产物时,集成插件只需根据当前产物module的名称及版本号便可获取对应的产物。
自动化集成
针对瘦身模式MTFlutter工具链对集成插件也进行了相应的改造,如下图12所示。我们对Flutter集成插件进行了修改,在原有的产物集成模式的基础上新增一种thin模式,该模式在表现形式与原有的debug、release、profile类似,区别在于:为了方便开发人员调试,该模式会依据当前工程的buildconfigration来做相应的处理,即在debug模式下集成原有的debug产物,而在release模式下才集成“瘦身”产物包。
3.1.2.3 运行阶段
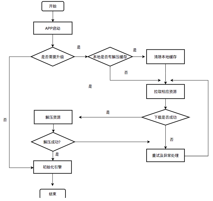
运行阶段所处理的核心问题包括资源下载、缓存、解压、加载及异常监控等。一个典型的瘦身模式下的engine启动的过程如图13所示。
该过程包括:
-
资源下载:读取工程配置文件,得到当前Flutter module的版本,并查询和下载远程资源。
-
资源解压和校验:对下载资源进行完整性校验,校验完成则进行解压和本地缓存。
-
启动engine:在engine启动时加载下载的资源。
-
监控和异常处理:对整个流程可能出现的异常情况进行处理,相关数据情况进行监控上报。
为了方便业务方的使用、减少其接入成本,MTFlutter将该部分工作集成至MTFlutterRoute中,业务方仅需引入MTFlutterRoute即可将“瘦身”功能接入到项目中。
3.2 Android侧方案
3.2.1 整体架构
在Android侧,我们做到了除Java代码外的所有Flutter产物都动态下发。完整的优化方案概括来说就是:动态下发+自定义引擎初始化+自定义资源加载。方案整体分为打包阶段和运行阶段,打包阶段会将Flutter产物移除并生成瘦身的APK,运行阶段则完成产物下载、自定义引擎初始化及资源加载。其中产物的上传和下载由DynLoader完成,这是由美团平台迭代工程组提供的一套so与assets的动态下发框架,它包括编译时和运行时两部分的操作:
-
工程配置:配置需要上传的so和assets文件。
-
App打包时,会将配置1中的文件压缩上传到动态发布系统,并从APK中移除。
-
App每次启动时,向动态发布系统发起请求,请求需要下载的压缩包,然后下载到本地并解压,如果本地已经存在了,则不进行下载。
我们在DynLoader的基础上,通过对Flutter引擎初始化及资源加载流程进行定制,设计了整体的Flutter包大小优化方案:
打包阶段:我们在原有的APK打包流程中,加入一些自定义的gradle plugin来对Flutter产物进行处理。在预处理流程,我们将一些无用的资源文件移除,然后将flutter_assets中的文件打包为bundle.zip。然后通过DynLoader提供的上传插件将libflutter.so、libapp.so和flutter_assets/bundle.zip从APK中移除,并上传到动态发布系统托管。其中对于多架构的so,我们通过在build.gradle中增加abiFilters进行过滤,只保留单架构的so。最终打包出来的APK即为瘦身后的APK。
不经处理的话,瘦身后的APK一进到Flutter页面肯定会报错,因为此时so和flutter_assets可能都还没下载下来,即使已经下载下来,其位置也发生了改变,再使用原来的加载方式肯定会找不到。所以我们在运行阶段需要做一些特殊处理:
1. Flutter路由拦截
首先要使用Flutter路由拦截器,在进到Flutter页面之前,要确保so和flutter_assets都已经下载完成,如果没有下载完,则显示loading弹窗,然后调用DynLoader的方法去异步下载。当下载完成后,再执行原来的跳转逻辑。
2. 自定义引擎初始化
第一次进到Flutter页面,需要先初始化Flutter引擎,其中主要是将libflutter.so和libapp.so的路径改为动态下发的路径。另外还需要将flutter_assets/bundle.zip进行解压。
3. 自定义资源加载
当引擎初始化完成后,开始执行Dart代码的逻辑。此时肯定会遇到资源加载,比如字体或者图片。原有的资源加载器是通过method channel调用AssetManager的方法,从APK中的assets中进行加载,我们需要改成从动态下发的路径中加载。
下面我们详细介绍下某些部分的具体实现。
3.2.2 自定义引擎初始化
原有的Flutter引擎初始化由FlutterMain类的两个方法完成,分别为startInitialization和ensureInitializationComplete,一般在Application初始化时调用startInitialization(懒加载模式会延迟到启动Flutter页面时再调用),然后在Flutter页面启动时调用ensureInitializationComplete确保初始化的完成。
在startInitialization方法中,会加载libflutter.so,在ensureInitializationComplete中会构建shellArgs参数,然后将shellArgs传给FlutterJNI.nativeInit方法,由jni侧完成引擎的初始化。其中shellArgs中有个参数AOT_SHARED_LIBRARY_NAME可以用来指定libapp.so的路径。
自定义引擎初始化,主要要修改两个地方,一个是System.loadLibrary("flutter"),一个是shellArgs中libapp.so的路径。有两种办法可以做到:
-
直接修改FlutterMain的源码,这种方式简单直接,但是需要修改引擎并重新打包,业务方也需要使用定制的引擎才可以。
-
继承FlutterMain类,重写startInitialization和ensureInitializationComplete的逻辑,让业务方使用我们的自定义类来初始化引擎。当自定义类完成引擎的初始化后,通过反射的方式修改sSettings和sInitialized,从而使得原有的初始化逻辑不再执行。
本文使用第二种方式,需要在FlutterActivity的onCreate方法中首先调用自定义的引擎初始化方法,然后再调用super的onCreate方法。
3.2.3 自定义资源加载
Flutter中的资源加载由一组类完成,根据数据源的不同分为了网络资源加载和本地资源加载,其类图如下:
AssetBundle为资源加载的抽象类,网络资源由NetworkAssetBundle加载,打包到Apk中的资源由PlatformAssetBundle加载。
PlatformAssetBundle通过channel调用,最终由AssetManager去完成资源的加载并返回给Dart层。
我们无法修改PlatformAssetBundle原有的资源加载逻辑,但是我们可以自定义一个资源加载器对其进行替换:在widget树的顶层通过DefaultAssetBundle注入。
自定义的资源加载器DynamicPlatformAssetBundle,通过channel调用,最终从动态下发的flutter_assets中加载资源。
3.2.4 字体动态加载
字体属于一种特殊的资源,其有两种加载方式:
-
静态加载:在pubspec.yaml文件中声明的字体及为静态加载,当引擎初始化的时候,会自动从AssetManager中加载静态注册的字体资源。
-
动态加载:Flutter提供了FontLoader类来完成字体的动态加载。
当资源动态下发后,assets中已经没有字体文件了,所以静态加载会失败,我们需要改为动态加载。
3.2.5 运行时代码组织结构
整个方案的运行时部分涉及多个功能模块,包括产物下载、引擎初始化、资源加载和字体加载,既有Native侧的逻辑,也有Dart侧的逻辑。如何将这些模块合理的加以整合呢?平台团队的同学给了很好的答案,并将其实现为一个Flutter Plugin:flutter_dynamic(美团内部库)。其整体分为Dart侧和Android侧两部分,Dart侧提供字体和资源加载方法,方法内部通过method channel调到Android侧,在Android侧基于DynLoader提供的接口实现产物下载和资源加载的逻辑。
四、方案的接入与使用
为了让大家了解上述方案使用层面的设计,我们在此把美团内部的使用方式介绍给大家,其中会涉及到一些内部工具细节我们暂不展开,重点解释设计和使用体验部分。由于Android和iOS的实现方案有所区别,故在接入方式相应的也会有些差异,下面针对不同平台分开进行介绍:
4.1 iOS
在上文方案的设计中,我们介绍到包瘦身功能已经集成进入美团内部MTFlutter工具链中,因此当业务方在使用了MTFlutter后只需简单的几步配置便可实现包瘦身功能的接入。iOS 的接入使用上总体分为三步:
1. 引入Flutter集成插件(cocoapods-flutter-plugin 美团内部Cocoapods插件,进一步封装Flutter模块引入,使之更加清晰便捷):
Gemfile
gem 'cocoapods-flutter-plugin', '~> 1.2.0'
2. 接入MTFlutterRoute混合业务容器(美团内部pod库,封装了Flutter初始化及全局路由等能力),实现基于“瘦身”产物的初始化:
Flutter 业务工程中引入 mt_flutter_route:
pubspec.yaml
dependencies:
mt_flutter_route: ^2.4.0
3. 在iOS Native工程中引入MTFlutterRoute pod:
podfile
binary_pod 'MTFlutterRoute', '2.4.1.8'
经过上面的配置后,正常Flutter业务发版时就会自动产生“瘦身”后的产物,此时只需在工程中配置瘦身模式即可完成接入:
podfile
flutter 'your_flutter_project', 'x.x.x', :thin => true
4.2 Android
4.2.1 Flutter侧修改
1. 在Flutter工程pubspec.yaml中添加flutter_dynamic(美团内部Flutter Plugin,负责Dart侧的字体、资源加载)依赖。
2. 在main.dart中添加字体动态加载逻辑,并替换默认资源加载器。
main.dart
void main() async {
// 动态加载字体
await dynFontInit();
// 自定义资源加载器
runApp(DefaultAssetBundle(
bundle: dynRootBundle,
child: MyApp(),
));
}
4.2.2 Native 侧修改
1. 打包脚本修改
在App模块的build.gradle中通过apply特定plugin完成产物的删减、压缩以及上传。
2. 在Application的onCreate方法中初始化FlutterDynamic。
3. 添加Flutter页面跳转拦截。
在跳转到Flutter页面之前,需要使用FlutterDynamic提供的接口来确保产物已经下载完成,在下载成功的回调中来执行真正的跳转逻辑。
class FlutterRouteUtil {
public static void startFlutterActivity(final Context context, Intent intent) {
FlutterDynamic.getInstance().ensureLoaded(context, new LoadCallback() {
@Override
public void onSuccess() {
// 在下载成功的回调中执行跳转逻辑
context.startActivity(intent);
}
});
}
}
备注:如果App有使用类似WMRoute之类的路由组件的话,可以自定义一个UriHandler来统一处理所有的Flutter页面跳转,同样在ensureLoaded方法回调中执行真正的跳转逻辑。
4. 添加引擎初始化逻辑
我们需要重写FlutterActivity的onCreate方法,在super.onCreate之前先执行自定义的引擎初始化逻辑。
MainFlutterActivity.java
public class MainFlutterActivity extends FlutterActivity {
@Override
protected void onCreate(Bundle savedInstanceState)
// 确保自定义引擎初始化完成
FlutterDynamic.getInstance().ensureFlutterInit(this);
super.onCreate(savedInstanceState);
}
}
五、总结展望
目前,动态下发的方案已在美团内部App上线使用,Android包瘦身效果到达95%,iOS包瘦身效果达到30%+。动态下发的方案虽然能显著减少Flutter的包体积,但其收益是通过运行时下载的方式置换回来的。当Flutter业务的不断迭代增长时,Flutter产物包也会随之不断变大,最终导致需下载的产物变大,也会对下载成功率带来压力。
未来,我们还会探索Flutter的分包逻辑,通过将不同的业务模块拆分来降低单个产物包的大小,来进一步保障包瘦身功能的可用性。
六、作者简介
艳东,2018年加入美团,到家平台前端工程师。
宗文,2019年加入美团,到家平台前端高级工程师。
会超,2014年加入美团,到家平台前端技术专家。
---------- END ----------
招聘信息
美团外卖长期招聘Android、iOS、FE 高级/资深工程师和技术专家。欢迎感兴趣的同学投递简历至:tech@meituan.com(邮件标题请注明:美团外卖技术团队)。
也许你还想看
除特别声明,本站所有文章均为原创,如需转载请以超级链接形式注明出处:SmartCat's Blog
精华推荐
